免费全国空降app入口在哪 ,美团的外援女从哪找,学生媛联系学生电话号码 ,24小时空降联系方式

产品新闻

产品新闻

行业资讯 - 中科院发表研究:NMN可改善新冠引起的肺部损伤

2022-05-07 12:00:07 古特生物

古特生物

近日,中科院团队联合北京大学、清华大学在顶级期刊《Cell Discovery》上发表了他们的临床前研究,他们发现补充NMN对于新冠具有类似NAD+的效果,它不仅可以改善感染新冠后引起的NAD+代谢,还能改善免疫反应和细胞死亡相关基因表达的失调,抑制细胞死亡。

古特生物

新型严重急性呼吸综合征冠状病毒 2 (SARS-CoV-2) 已导致 2019 年冠状病毒病 (COVID-19) 全球流行。患有危重 COVID-19 的患者会出现严重的呼吸窘迫,其中许多人因此而死亡。尽管已经开发出具有高?;ばЯΦ囊呙纾?SARS-CoV-2 的快速变异能力给 COVID-19 流行带来了巨大的不确定性,这使得 COVID-19 治疗药物的开发成为了优先事项。

古特生物

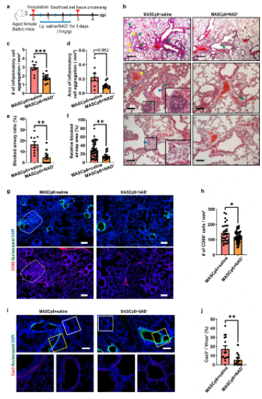
基于观察到新冠肺炎感染导致小鼠和人类血清中 NAD + 相关基因的差异表达,研究人员用 NAD+治疗老年(8-9 个月大)和年轻(6-7 周大)感染的雌性小鼠。


与生理盐水组相比,NAD+治疗组炎症细胞聚集体的数量和大小以及阻塞气道的比例和相对面积显着减少。值得注意的是,用 NAD +治疗后未检测到溶血。对于年轻小鼠,病理特征是轻微的,几乎完全通过NAD+治疗消除。


先前的研究表明,新冠肺炎感染会诱导患者肺部中性粒细胞和巨噬细胞浸润。研究人员发现在NAD+处理的老年和年轻小鼠中巨噬细胞的数量显着减少。同时,NAD+显着抑制了细胞死亡。


上述结果表明,在老年和年轻小鼠中,补充NAD+可以保护肺部免受由新冠肺炎感染引起的炎症损伤,包括细胞死亡。

古特生物

▲补充NAD+可减轻肺炎的病理表型


古特生物

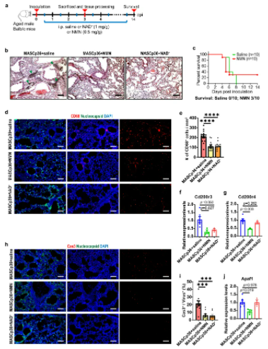
为了检查NAD+中间体是否对 SARS-CoV-2 引起的肺炎具有相似的治疗效果,研究人员采用了最近开发的更严重的感染模型,其中小鼠感染了小鼠适应的SARS-CoV-2 MASCp36 12。用NMN或NAD+治疗感染的小鼠(8-9 个月大)。


NMN的剂量广泛用于小鼠模型,根据体表面积计算,相当于人体55毫克/公斤/天。与生理盐水组中检测到的严重炎性细胞浸润和肺泡间隔增厚相比,NMN和NAD+组的病理损伤均明显减轻。


更引人注目的是,30%的小鼠最终在NMN组中存活,而在盐水组中100%的小鼠在8dpi时死亡。此外,在NMN和NAD+组中,CD68+细胞的数量和Cd200r3的表达均显着降低。此外,NMN和NAD+显著抑制了细胞死亡。

古特生物

▲补充NMN可减轻肺炎的病理表型


古特生物

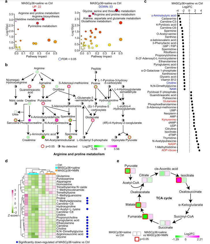
研究标明,补充NMN可以挽救TCA循环代谢物的整体变化,在补充NMN后,感染小鼠的肺中NAD +、NMN、NR和NAM升高。


通过研究的靶向代谢组学分析表明,COVID-19 患者血清中的代谢紊乱在小鼠模型的肺部部分重现,并且可以通过补充 NMN 来改善。

古特生物

▲新冠肺炎感染的老年小鼠肺的代谢组学分析


中科院科研团队的这项临床前研究为NMN是否能够治疗新冠增强了说服力,并提供了扎实的理论依据?;贜MN能减轻感染新冠后小鼠的肺部病理损伤甚至死亡这一良好的表现,未来NMN或将用于治疗新冠患者的临床试验上。

古特生物

*特别说明 - 本文仅作资讯科普用途,不能代替医生的治疗诊断和建议,不应被视为对所涉医疗产品的推荐或功效证明。涉及疾病诊断、治疗、康复相关的,请务必前往专业医疗机构就诊,寻求专业意见。

标签: NMN, NAD, COVID-19,